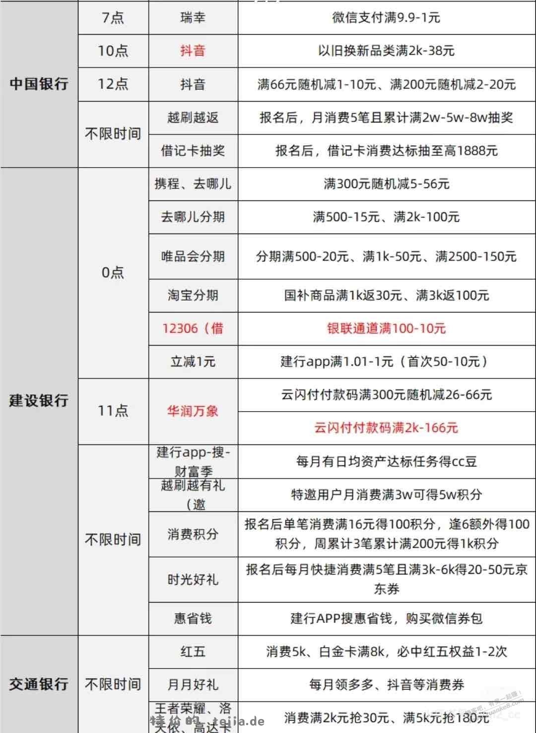
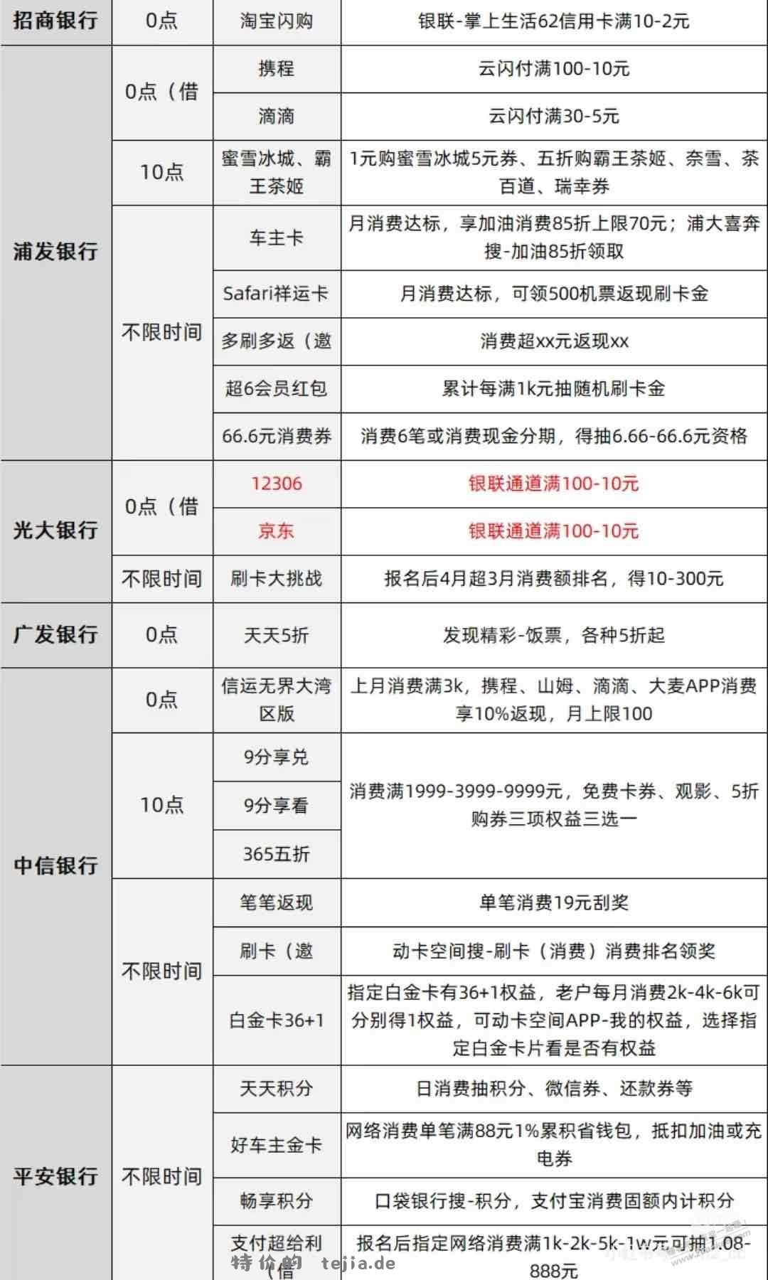
今日12号各大银行羊毛汇总(如图) 妖娆本娆 04-12 07:47 7次浏览 原文地址:http://www.zuanke8.com/thread-9531215-1-1.html 赚客吧 华夏10分心意没了吗 京东体验Joyai 3元现金